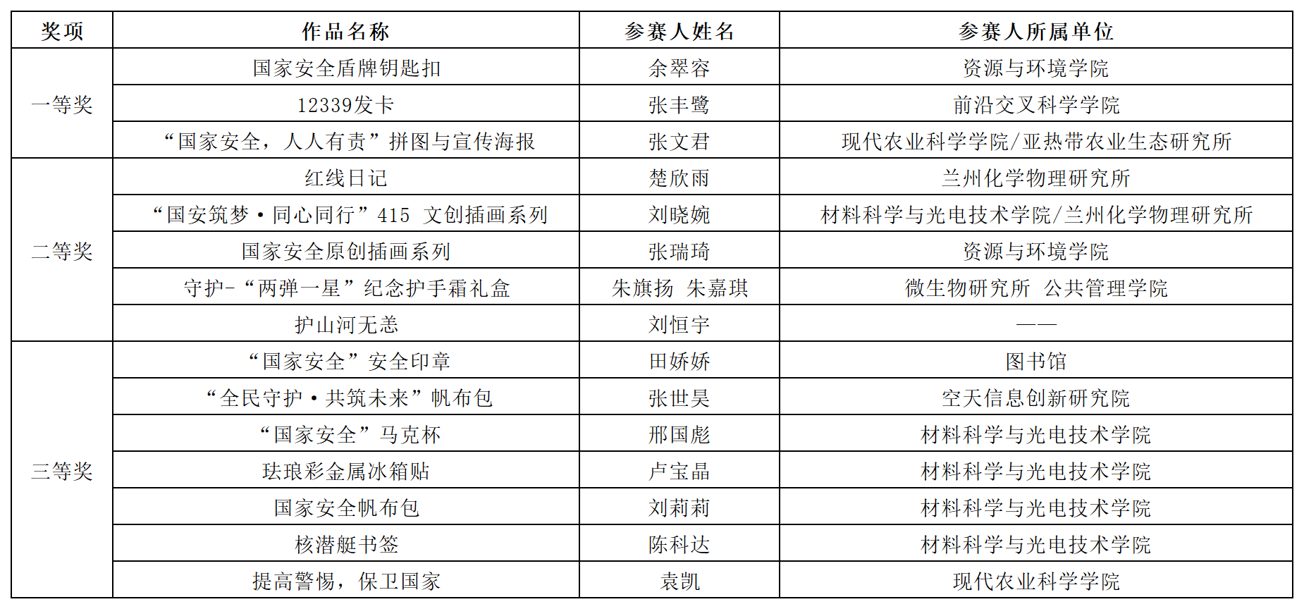
为促进师生主动学习贯彻总体国家安全观,营造全民参与国家安全的浓厚氛围,凯发k8大学举办国家安全文创作品设计大赛,现将获奖结果公布如下:
凯发k8大学
2025年4月17日
版权所有©凯发k8大学
地址:北京市怀柔区雁栖湖东路1号 邮编:101408
联系我们 | 网站地图 | 校长信箱 | 相关链接 | 技术支持 | 学校校历
京ICP备07017956号 | 京公网安备 11010702001635号