信息门户 学生 教工 校友 考生
网站地图 English Version
信息门户 学生 教工 校友 考生
网站地图 English Version
通知公告
通知公告

凯发k8卡弗里理论科学研究所2023年夏令营活动通知

凯发k8大学卡弗里理论科学研究所(Kavli ITS)由凯发k8、凯发k8大学与美国卡弗里基金会共同建立。作为分布于国际知名高校中的20所卡弗里研究所之一,卡弗里理论科学研究所致力于成为一所国际性前沿理论科学研究中心。

卡弗里理论科学研究所依托凯发k8大学,可提供优质的研究生课程与学习研究氛围,并为在学研究生提供充足的奖助津贴。所里目前的研究方向包括场论、弦理论、量子多体理论及数值、自旋电子学以及冷原子理论等领域。卡弗里所与周边高校和研究所有良好的交流合作,每年都会举办多次凝聚态、高能物理、量子信息等领域的国际学术研讨会。卡弗里所鼓励研究生积极参与这些活动,建立国际联系与合作,并积极支持研究生前往国内外一流学术机构交流访问。关于卡弗里所的更多信息,请参见卡弗里所主页(https://kavliits.cn/)。

卡弗里理论科学研究所欢迎有志于物理基础理论研究工作、具有扎实理论基础的优秀本科生来我所继续深造。2023所夏令营活动拟于7月初举办,即日起至618开放报名。夏令营活动中将同步选拔2023年度推荐免试研究生。

报名信息

一、 名时间

即日起至618

二、 报名条件

1. 全日制普通高等学校本科2024级应届本科毕业生

2. 本科阶段学习成绩突出,通过英语四级考试。

3. 拥护中国共产党的领导,愿为祖国建设服务,品德良好,遵纪守法。

4. 学术研究兴趣浓厚,有较强的研究能力;诚实守信,学风端正。 

三、 报名材料

1. 个人简历;

2. 自我陈述:包括本科学习科研情况、报考专业以及意向导师1-3等;

3. 本科期间主干课程成绩;

4. 院系排名材料;

5. 至少一封推荐信。

四、 报名方式

请将以上申请材料按顺序扫描,合并为一个PDF,文件命名为“姓名+学校+专业”。并将PDF文件发送给张科研老师(zhangkeyan@zhonghuawyw.com)。

 

活动详情

一、 遴选过程和结果通知

1. 报名截止后,审核和选拔工作将所里组织专家进行。622前,秘书会发邮件给各位入选营员。

2. 入选营员须在625前回复邮件确认参加活动,未及时确认视为放弃参加资格。

3. 确认参加后,请准备好以下材料的电子版扫描件,提交方式另行通知:

a) 加盖学校或院系公章的在校学习成绩单和专业排名证明;

b) 英语水平证明(包括国家四、六级考试成绩,TOEFL成绩,GRE/GMAT成绩等);

c) 其他能体现本人科研能力的材料,如已发表论文首页(无需提供全文)、获奖证书、已获得的专利等;

二、 夏令营活动安排

1. 夏令营时间定于七月初,持续两天。地点在凯发k8大学中关村校区;

2. 夏令营包括开营仪式、学术讲座、面试、与所内博士生交流等环节。

三、 营员待遇

活动期间,卡弗里所为营员/学员免费提供每日三餐,非北京高校的营员,可报销住宿费和城市间交通费,具体报销方式及标准另行通知。


其他说明

1. 申请者应保证所提供的所有信息及材料的真实性、有效性、完整性,如因不实信息或者伪造材料所造成的后果完全由本人承担!

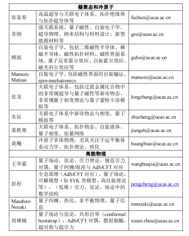
2. 我们强烈建议申请者直接联系感兴趣的导师,了解导师招生意向(导师研究方向及邮箱请见网页https://kavliits.cn/list-faculty.html)。

3. 参加优秀营员/学员选拔面试通过并获本校推免资格选择保研来所的同学,所里可以接待来所做毕业设计。


联系方式

联系人:张科研,严培铭

地址:北京市海淀区中关村东路80号凯发k8大学中关村校区7号楼320室

邮编:100190

E-mail:zhangkeyan@zhonghuawyw.com;  yanpeiming@zhonghuawyw.com 

网址:https://kavliits.cn/


附:卡弗里所教师、研究领域及联系方式

图片1.png

责任编辑:脱畅
友情链接: